TOP

HOME

履修系統図

説明の画像

産業経営学科共通科目

F産業経営学科共通科目の画像

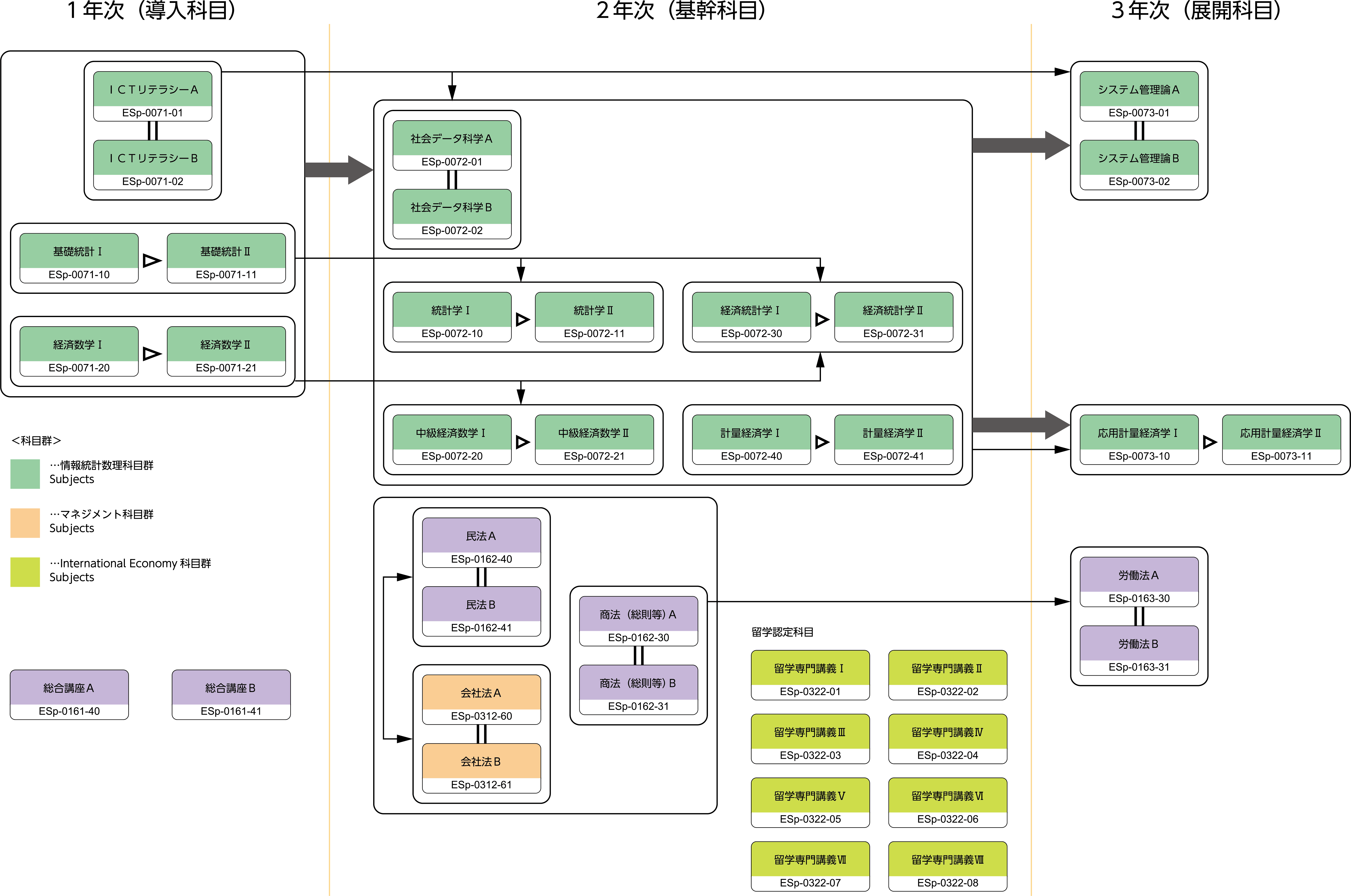
産業経営学科 経営・マーケティングプログラム科目

F経営・マーケティグプログラム科目の画像

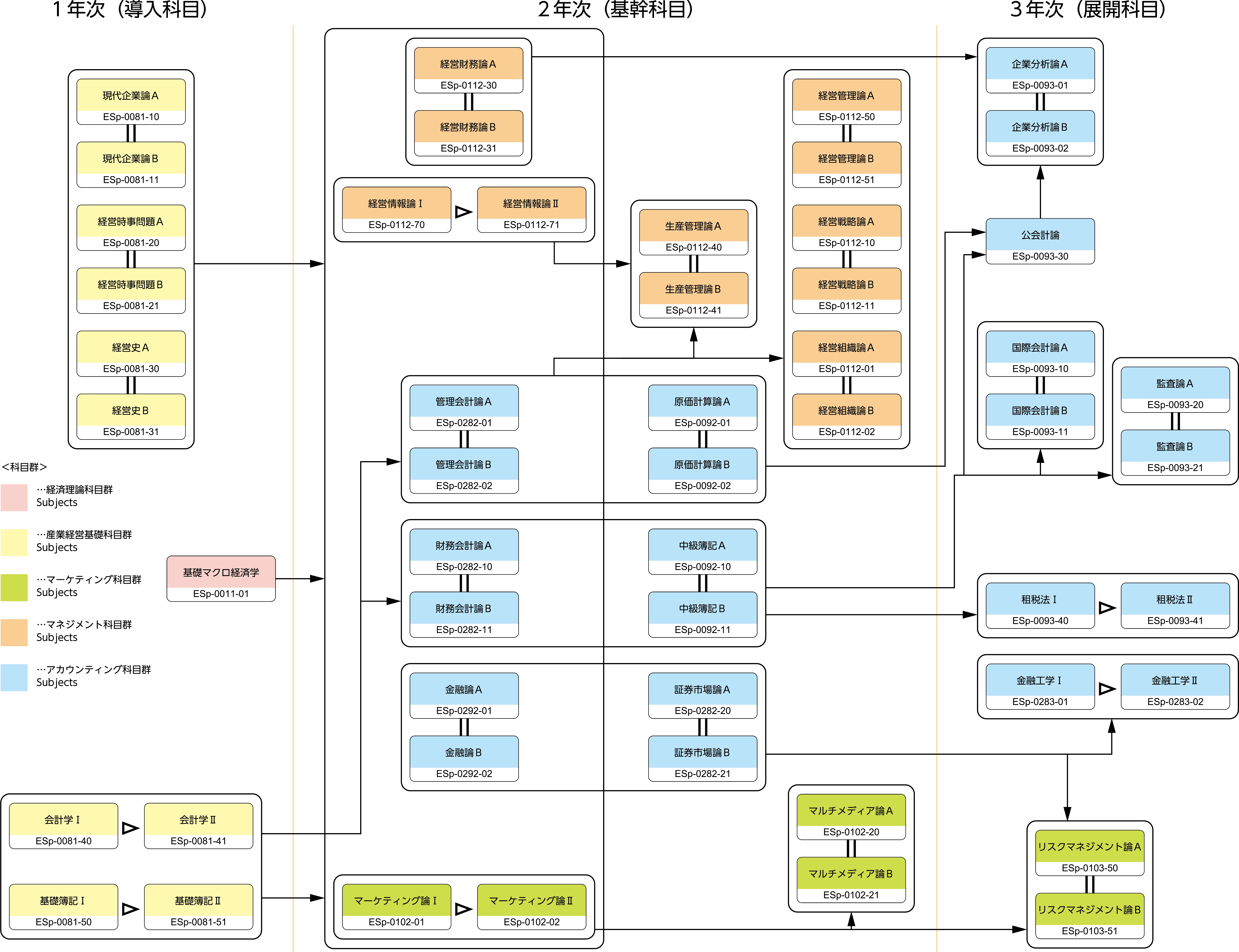
産業経営学科 会計・ファイナンスプログラム科目

F会計・ファイナンスプログラム科目の画像

研究科目

F研究科目の画像

学部共通科目(産業経営学科)

F学部共通科目(産業経営学科)の画像